关于做好2024届毕业生档案整理和
装档工作的通知
学生〔2024〕14号
各学院:
为规范、及时、妥善地做好2024届毕业生档案的整理、装档和转递工作,现就有关事项通知如下:
一、档案整理与装档
(一)装档材料清单
1.本科生装档材料清单
序号 |
材料名称 |
说明 |
1 |
中学档案材料 |
初中和高中阶段的学籍材料 |
2 |
高考录取材料 |
高考招生报名登记表、志愿表和体检表 |
3 |
高校学生登记表 |
|
4 |
高校学生成绩总表 |
|
5 |
学生学年鉴定表 |
|
6 |
学位授予证明材料 |
|
7 |
学生奖惩材料 |
校级及以上的评优评奖登记表或评审表,以及处分决定、解除决定等 |
8 |
学籍变动材料 |
学生休学、复学、转学、转专业、受退学警告或学业警告的文件等 |
9 |
党籍材料 |
|
10 |
团籍材料 |
|
11 |
学生体检材料 |
|
12 |
主副修专业或双专业材料 |
主修专业或双专业的学生 |
13 |
高校毕业生登记表 |
|
14 |
学生入伍材料 |
|
15 |
各种资格考试认证材料 |
学生获得国家各种专业或职业资格考试认证材料 |
16 |
其他 |
其他有必要装入档案的材料 |
2.研究生装档材料清单


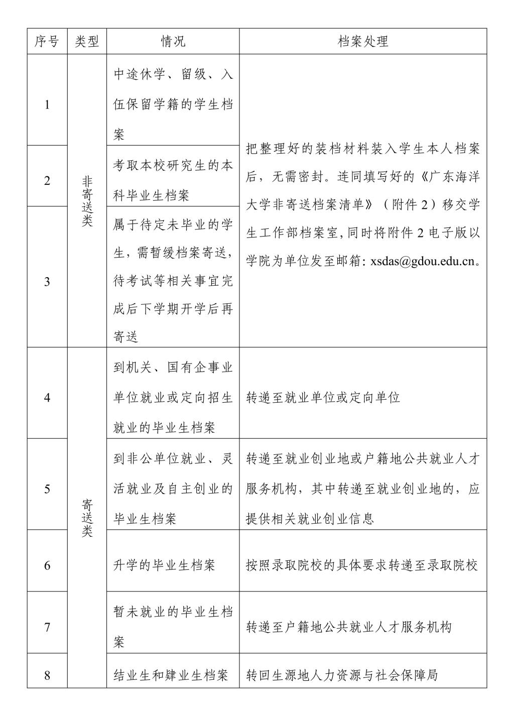
(二)档案分类及处理
二、档案整理和寄送注意事项
(一)以班为单位认真填写《bevictor伟德官网毕业生档案材料入档记录表》(附件1),一式两份,分别交由学生工作部和学院保存,同时将附件1电子版以学院为单位发至邮箱:xsdas@gdou.edu.cn。《毕业生个人档案材料清单》按要求填写,需放入毕业生档案袋内。
(二)属寄送类的毕业生档案,档案号生成原则为各学院的前两位的英文大写字母,如水产学院:SC20240001。
(三)凡涉及要登记或填写档案材料的,要用黑色碳素钢笔填写,字迹要规范、工整和清楚,切勿涂改,没有相应内容的应注明“无”。
(四)学生违纪处理发文及违纪解除发文均需放入学生个人档案内。对有违纪处理材料学生的档案,要以学院为单位交至学生工作部档案室核查无误后再封口寄送。
(五)整理好的学生档案严格按照上级和学校档案管理与学生就业文件的相关要求进行分类。2024届毕业生档案派遣将以中国邮政EMS形式寄出。
(六)档案密封步骤
1.学院汇总填好《bevictor伟德官网学生档案 X X 学院详情单打印寄递模版》(附件3)。同时将附件3电子版以学院为单位发至邮箱:xsdas@gdou.edu.cn,邮政所将根据附件3登记信息批量制作快递单,完成寄送工作。
2.将盖好公章的个人档案转递通知单(附件6)放于旧档案袋表面(第一联存根部分撕下交至学生工作部),连同旧档案袋一起封装在新档案袋内(不要放进旧档案袋)。
3.档案材料要齐全并列明内容清单,密封档案,贴上密封条并加盖密封章。
(七)档案袋密封前要认真检查档案袋上的学生姓名、专业、及档案转递地址与档案袋内的材料是否一致,档案袋上注明生源地信息(一般精确到区县),确认无误后密封,档案袋不留缝隙且不得破损。
(八)附件1、2按班级填写打印并加盖学院公章并交到学生工作部档案室,附件6存根与档案一并交到学生工作部档案室,附件4、5需分别放入毕业生档案袋内。
三、时间安排
(一)2024年6月11日至14日,以学院为单位到学生工作部档案室领取毕业生档案,并提交毕业生档案工作小组名单。
(二)2024年7月3日前,以学院为单位将附件1、2、3的电子版打包发至邮箱:xsdas@gdou.edu.cn。
(二)7月8日至7月12日,以学院为单位将整理好的档案交回学生工作部档案室。
四、工作要求
(一)毕业生档案整理工作政策性强、工作量大、时间紧、任务重,各学院要高度重视,成立工作小组,明确工作责任,并指定专人,根据要求做好档案领取、保管、整理装袋密封工作。在规定时间内,严格按照档案归档、移交的要求和相关纪律规定将相关材料整理好后装档。
(二)各学院需根据实际,指定专人负责落实,并安排毕业班班主任或辅导员进行档案整理。经办人和审核人要本着严肃、认真、客观、真实、保密和负责的态度与原则,仔细检查入档情况、核对材料,全面完整地整理好毕业生档案,对装档、传递各个环节要做好记录,责任到人。
(三)在归档过程中要注意做好保密工作,学生档案不得给学生整理或查看本人档案材料。同时要做到认真细致,有条不紊,不能有丝毫差错,不遗漏任何一名学生的档案,档案所有文件内容要求字迹工整,不得随意涂改。
(四)任何人不得擅自留存毕业生档案,不得弄虚作假,不得擅自涂改、更换、销毁任何档案材料,违者将追究有关责任。
附件:1.bevictor伟德官网毕业生档案材料入档记录表
2.bevictor伟德官网非寄送档案清单
3.bevictor伟德官网学生档案 X X 学院详情单打印寄递模版
4.bevictor伟德官网毕业生档案材料清单(本科生)
5.bevictor伟德官网毕业生档案材料清单(研究生)
6.bevictor伟德官网学生档案存根
学生工作部
2024年6月5日